A drug that falls into one of these cathegories is to be considered a “New Molecule”
- New drug substances (new in the world or new for Mexico)
- New combinations of drug substances (for Mexico)
- New indications
- Other special cases (e.g. similar biotherapeutic products)
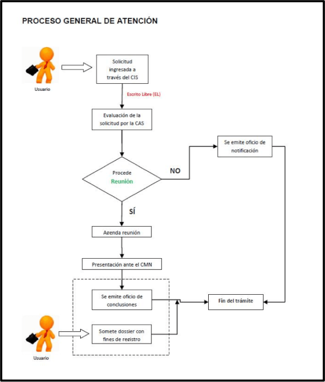
In the case of New Molecules, the New Molecule Committee (NMC) has to review the available information and issue a report before the solicitor can submit the dossier to the authorities for registration. The dossier for submission must include answers to the questions or doubts that the NMC had.
The meeting with the NMC is to be requested in written, in the form of free-style writing. (There is no pre-established form or format). The request should include the following information:
1. Reason for the request
2. Name and address of solicitor
3. ICC name of drug
4. Commercial name or brand (if applies)
5. Pharmaceutical form, concentration, strength, and route of administration
6. Therapeutic indication
7. Summary of mechanism of action of the drug
8. Whether clinical studies on Mexican population are available, indicating number and title of protocol and status (ongoing or finished)
9. Under which category the drug would be considered as New Molecule
10. Proposal of possible meeting date, considering that after that date the solicitor should be available to present to the NMC.
Generally, the timing to get a meeting is of 4-6 months, depending on how busy the Committee is. The meetings with the NMC don’t require payment of any fees.
It is also possible to arrange a meeting with the NMC during the development phase of the product, for example, to consult on design or preliminary results of clinical trials. There is no limit on the amount of meetings that can be held. If it is unclear whether your product falls under the ‘New Molecule’ categorie, this can also be asked by written to get the official response and eventually proceed directly with the regular registration process.
Before the meeting, COFEPRIS will send very clear and detailed instructions on how to send and present further documentation. All the information submitted has to be in Spanish (Mexican Spanish).
All the people considered necessary can attend the meeting, but there are no specific requirements. There will be a presentation by the company, which can be conducted in any language, as long as an interpreter is provided and this is communicated with anticipation, so the simultaneous translation audio equipment can be set up. It is allowed and advised that any experts (medical, clinical, CMC, etc.) attend the meeting, to be able to answer specific questions and clarify points to the professionals in the Committee. It is also reccommended to bring someone from the company that understands the concept of the product, the vision and the mission.
In the meeting, you will have to present your product, explain the choice of the molecule, the formulation, the suitability of the clinical program, the innovative features of your product, the local need it addresses, and answer questions related to any aspect of the product.
Everything discussed within the NMC is treated as confidential.
Last revision: October 2013




